政务邮箱 简体版 繁体版 无障碍 适老版 网站支持IPv6

关于印发《江门市蓬江区2021年义务教育阶段学校招生工作意见》的通知
发布时间: 2021-05-10 打印】 【 关闭

  各镇(街)中心学校、区直中小学:

  现将《江门市蓬江区2021年义务教育阶段学校招生工作意见》印发给你们,各镇(街)中心学校可参照此招生工作意见制定本镇(街)招生工作意见,开展招生工作。

  附件:江门市蓬江区2021年义务教育阶段学校招生工作意见.doc

  江门市蓬江区教育局

  2021年5月10日  


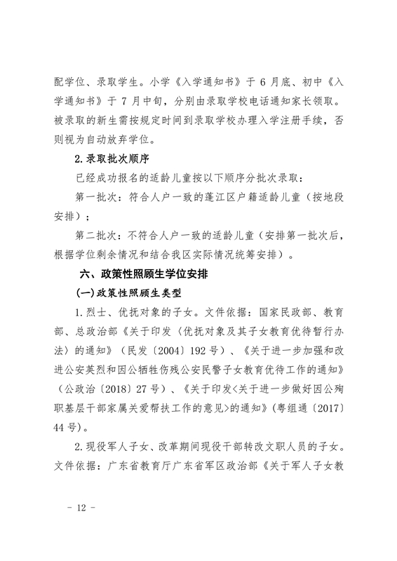
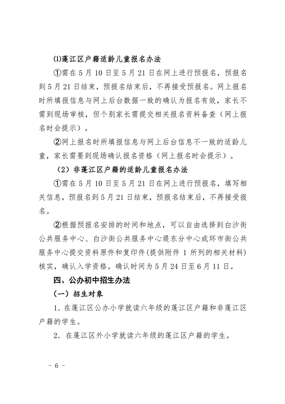
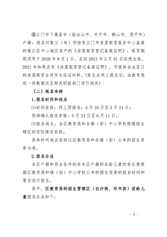
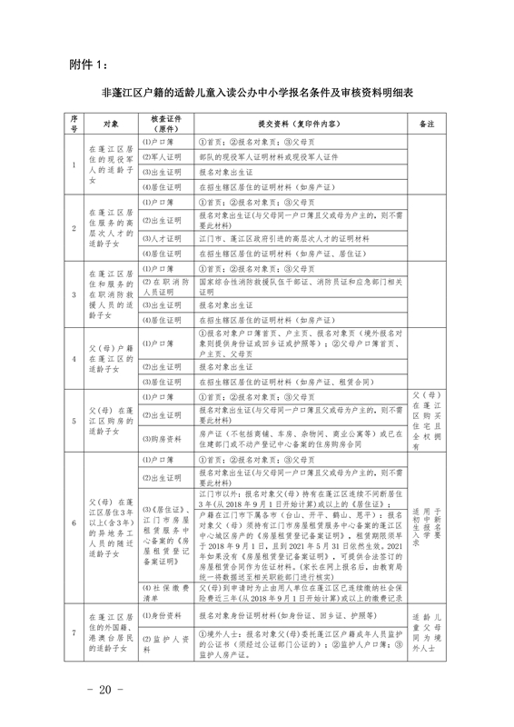
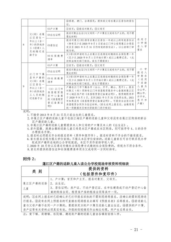
江门市蓬江区2021年义务教育阶段学校招生工作意见0001.jpg江门市蓬江区2021年义务教育阶段学校招生工作意见0002.jpg江门市蓬江区2021年义务教育阶段学校招生工作意见0003.jpg江门市蓬江区2021年义务教育阶段学校招生工作意见0004.jpg江门市蓬江区2021年义务教育阶段学校招生工作意见0005.jpg江门市蓬江区2021年义务教育阶段学校招生工作意见0006.jpg江门市蓬江区2021年义务教育阶段学校招生工作意见0007.jpg江门市蓬江区2021年义务教育阶段学校招生工作意见0008.jpg江门市蓬江区2021年义务教育阶段学校招生工作意见0009.jpg江门市蓬江区2021年义务教育阶段学校招生工作意见0010.jpg江门市蓬江区2021年义务教育阶段学校招生工作意见0011.jpg江门市蓬江区2021年义务教育阶段学校招生工作意见0012.jpg江门市蓬江区2021年义务教育阶段学校招生工作意见0013.jpg江门市蓬江区2021年义务教育阶段学校招生工作意见0014.jpg江门市蓬江区2021年义务教育阶段学校招生工作意见0015.jpg江门市蓬江区2021年义务教育阶段学校招生工作意见0016.jpg江门市蓬江区2021年义务教育阶段学校招生工作意见0017.jpg江门市蓬江区2021年义务教育阶段学校招生工作意见0018.jpg江门市蓬江区2021年义务教育阶段学校招生工作意见0019.jpg江门市蓬江区2021年义务教育阶段学校招生工作意见0020.jpg江门市蓬江区2021年义务教育阶段学校招生工作意见0021.jpg

  文字解读:http://www.pjq.gov.cn/zwgk/zcfg/zcjd/content/post_2315733.html

  图文解读:http://www.pjq.gov.cn/ztzl/zdlyxxgkzl/jyxx/jyjd/content/post_2315303.html

  音频解读:http://www.pjq.gov.cn/ztzl/zdlyxxgkzl/jyxx/jyjd/content/post_2315622.html

  解读:江门市蓬江区教育局基础教育与信息化股

  咨询方式:0750-3221287


相关附件: